Unabhängig
von Ort und Zeit

API-Tarife-Auftrag: Mit unseren Schnittstellen profitieren unsere Kunden vom automatisierten Datenaustausch und der Nutzung marktspezifischer Informationen und Services zu jeder Zeit und an jedem Ort.

Zur Dokumentation

API-Tarife-Auftrag

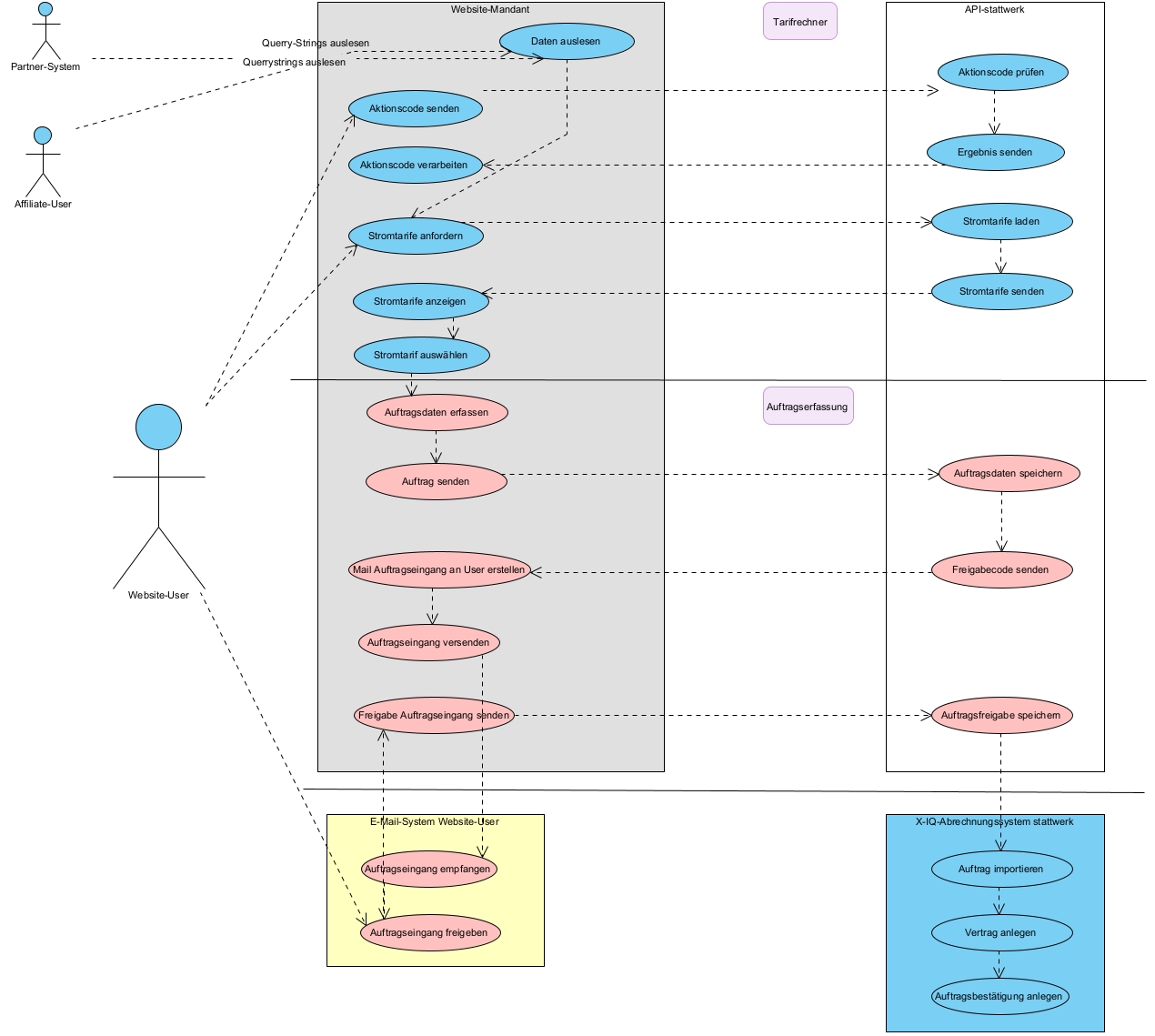
Use-Cases und Prozesse:

Website-Mandant (Client-Seite):

  1. Daten auslesen:

    Dieser Prozess wird durch das Auslesen der Query-Strings ausgelöst, initiiert durch das Partner-System und den Affiliate-User.

  2. Aktionscode senden:

    Sendet einen Aktionscode an die API.

  3. Aktionscode verarbeiten:

    Der Aktionscode wird verarbeitet und zur Überprüfung an die API gesendet.

  4. Stromtarife anfordern:

    Fordert Stromtarife von der API an.

  5. Stromtarife anzeigen:

    Zeigt die angeforderten Stromtarife an.

  6. Stromtarif auswählen:

    Der Benutzer wählt einen Stromtarif aus den angezeigten Optionen aus.

  7. Auftragsdaten erfassen:

    Erfasst die Auftragsdaten, nachdem der Benutzer einen Tarif ausgewählt hat.

  8. Auftrag senden:

    Sendet den Auftrag an die API.

API-Stattwerk (API Stromlieferant):

  1. Aktionscode prüfen:

    Die API prüft die Gültigkeit des Aktionscodes.

  2. Ergebnis senden:

    Sendet das Ergebnis der Aktionscode-Prüfung zurück an den Client.

  3. Stromtarife laden:

    Lädt die angeforderten Stromtarife.

  4. Stromtarife senden:

    Sendet die geladenen Stromtarife an den Client.

  5. Auftragsdaten speichern:

    Speichert die vom Client erhaltenen Auftragsdaten.

  6. Freigabecode senden:

    Sendet nach dem Speichern der Auftragsdaten einen Freigabecode.

  7. Auftragsfreigabe speichern:

    Speichert die Freigabe des Auftrags.

E-Mail-System Website-User:

  1. Auftragseingang empfangen:

    Empfängt die Bestätigung des Auftragseingangs.

  2. Auftragseingang freigeben:

    Das E-Mail-System sendet eine Freigabebestätigung für den Auftrag an das System des Mandanten und dieses an die API. Der Auftrag des Users steht für den Import in das Abrechnungssystem bereit.

Akteure:

  • Partner-System
  • Affiliate-User
  • Website-User
  • E-Mail-System Website-User

Hilfe & Hinweise

Entwickler - Doku »

Daten-Test - Formular »